导航菜单

SurveyTester Browser Extension LOGO 图标

SurveyTester Browser Extension

6.5.11
2025-08-31
1
4

插件介绍

用于测试调查的Chrome扩展。查看www.surveytester.com以获取更多信息。

SurveedTester是测试调查的最快,最有效的方法。
SurveTester是一个基于Web的平台,结合了团队测试调查所需的一切。有关SurveyTester的更多信息,请访问www.surveytester.com。

这种扩展扩大了调查测试者的功能,以支持尽可能多的调查技术,同时也提高了现有功能。

- 更快的导航:一旦您开始测试调查,所有提供的答案就可以由SurveyTester自动重复。这使我们心爱的跳跃技术成为可能。只需选择调查的任何页面和调查员即可自动重复以前的答案,以将您带到确切的页面。
- 更好的团队交流:创建描述的问题,并在调查的每一页上突出显示。然后,您的团队成员可以直接跳到该页面并实时查看问题。
- 更快的答案选择:一键单击“自动答案”,当前页面上的所有问题都立即完成。大网格不再需要几分钟才能填写。
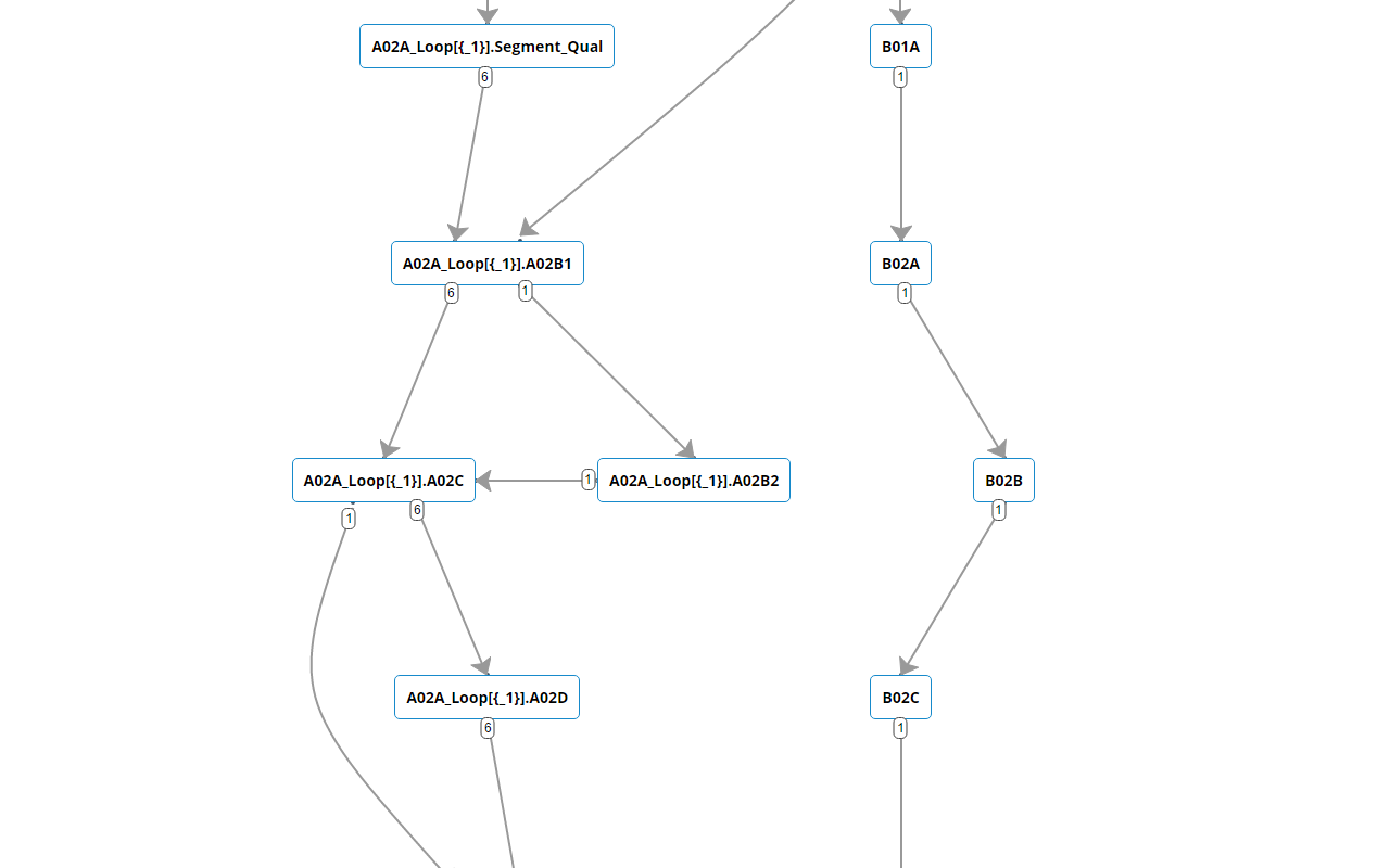
- 了解路由:大型调查可以具有非常复杂的路由,这使得很难找到您的道路。 SurveyTester从测试调查中学习,并自动创建路由图。这是如此独特,以至于您必须自己了解才能理解。

注册您的免费调查员试验。单击下面的链接进行注册,几分钟后,您可以使用演示项目或您选择的项目。

https://cloud.surveytester.com/try-for-free?r = extension

或者

通过我们的演示项目尝试此扩展:
https://cloud.surveytester.com/testsurvey.aspx?isstart=1&testID=6C038691BCAB488D94B95226057C65D4


插件详情

评分
4星(共5星),共4位用户参与评分
使用人数
1,000+ 位用户
版本
6.5.11
文件大小
4.16MB
提供方
https://surveytester.com/
支持语言
2 种语言
ID
egmpedialkckggjimndablohcfcmehdj
发布时间
2024-01-13 20:21:16
1 / 5